Це відео викликає великий інтерес і сумніви. Давайте спробуємо з'ясувати, що може бути всередині і чому він обертається самостійно. По-перше, ми не знаємо, скільки триває режим самообертання, а по-друге, ми не бачили процес прискорення. Вимірів немає. Іншими словами, хтось демонструє самообертання і нічого більше.
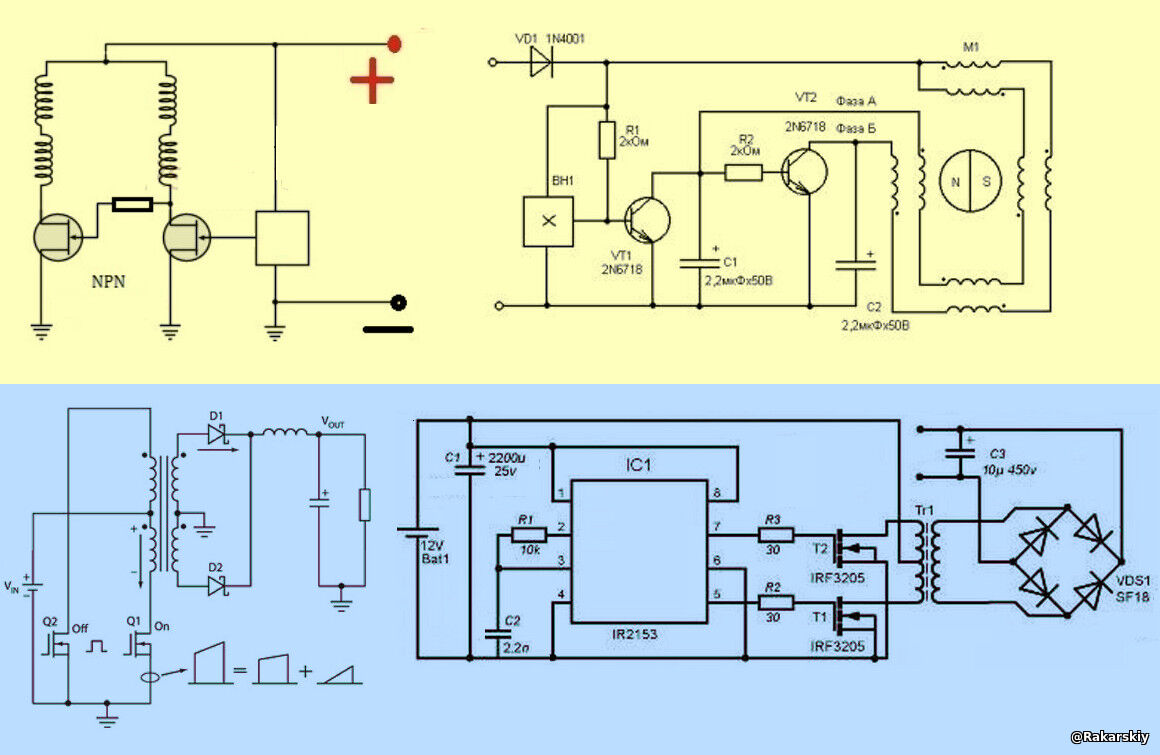
Ми бачимо, що на статорі встановлено шість котушок, які логічно - з'єднані послідовно. У нас є два транзистори, які можуть працювати в режимі push-pull. Також у нас є окремий вихід для випрямляючого діодного мосту, а потім до баластного конденсатора.

************************

Якщо ми утримаємося від припущень і використаємо дві простіші схеми — вентиляторний двигун і імпульсний перетворювач, отримаємо відповідну схему. Перетворювач керується датчиком Холла.

Але давайте зробимо обмотку так. Збріть чотири дроти в пучок і намотуйте шість котушок. З'єднайте два дроти відповідно до ПУШ-ПУЛА мотора вентилятора, а інші два з'єднайте послідовно як біфілярну котушку Ніколи Теслі, і кінчики підведіть до діодного мосту.
Чому ми підключаємо вихідну вторинну обмотку саме таким чином? Тому що, щоб отримати зворотний електричний струм від взаємного індукційного імпульсу, рівень напруги в схемі, з якої передається енергія, повинен бути вищим за напругу в колі, куди передається енергія. Іншими словами, ми створюємо подвійне збільшення напруги.
Далі потрібно додати відповідну ємність конденсатора як пристрій зберігання баласту. Рекомендується розраховувати його ємність як у конденсатора після діодного мосту, щоб він підтримував напругу між перемикачами обмоток push-pull.
На мою думку, переріз дроту вихідної схеми в котушках має бути більшим, ніж у обмотках push-pull. Це необхідно для зменшення опору вихідної обмотки. Після вимкнення транзистора існує часовий інтервал між активацією датчика Холла, під час якого діятиме імпульс самоіндукції, тому для збільшення струму в колі необхідно зменшити опір джерела, тобто вихідної обмотки. Це необхідно для виконання формули струму замкненого кола.
I = (E - U) / (R + r)
Де E — рівень само-індукції, U — напруга конденсатора, r — опір вихідної обмотки, а R — опір конденсатора.
Отже, можна припустити, що під час збудження частина енергії повертається в схему внаслідок взаємної індукції, а частина — через самоіндукцію.
Тобто само обертання, можливе. Ви можете перевірити це самі.
* * * * * * *
Цікавий пристрій з України, де модуль розгону виготовлений з котушки збудження та колекторної (генераторної) котушки. Цей пристрій, під певним навантаженням трифазного генератора (150 Вт), демонстрував самохідне обертання розгінного модуля (названий авторами пам'яті Адамса).
Free Energy System, Motor-Generator VEGA 51_Independent_fue.pdf

Друга відтворення потужнішого модуля прискорення, виконане іншою командою. Цей модуль вже обертав генератор автомобіля.


|